3 Procedure Overview
This section lists the materials required to perform disaster recovery procedure and a general overview of disaster recovery strategy.
3.1 Required Materials
Following are the materials required for disaster recovery:
- A hard copy of this document and hard copies of all documents in the reference list.
- Hard copy of all NAPD performed at the initial installation and network configuration of customercs site. If the NAPD cannot be found, escalate this issue within My Oracle Support (MOS) until the NAPD documents can be located.
- DSR recent backup files: electronic backup file (preferred) or hard copy of all DSR configuration and provisioning data.
- Latest Network Element report: Electronic file or hard copy of Network Element report.
- The network element XML file used for the VMs initial configuration.
Note:
For all Disaster Recovery scenarios, assume that the NOAM and SOAM database backup were performed around the same time, and there are no synchronization issues exist among them.
3.2 Disaster Recovery Strategy
Disaster recovery procedure is performed as part of a disaster recovery strategy with
the basic steps listed below:

- Evaluate failure conditions in the network and determine that normal operations cannot continue without disaster recovery procedure. This means the failure conditions in the network match one of the failure scenarios described in Recovery Scenarios
- Read and review the content in this document.
- Gather Required Materials.
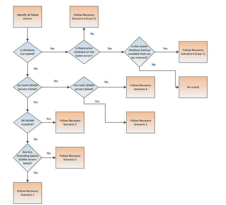
- Use figure 3-1 to identify the recovery scenario and procedure to follow based on the failure conditions.
- Run appropriate recovery procedures as mentioned in the Recovering and Restoring System Configuration.
Figure 3-1 Determining Recovery Scenario
